Day 21 of 100 Days of AI
Today I trained a decision tree model on weather data from the honors lab I’m completing.
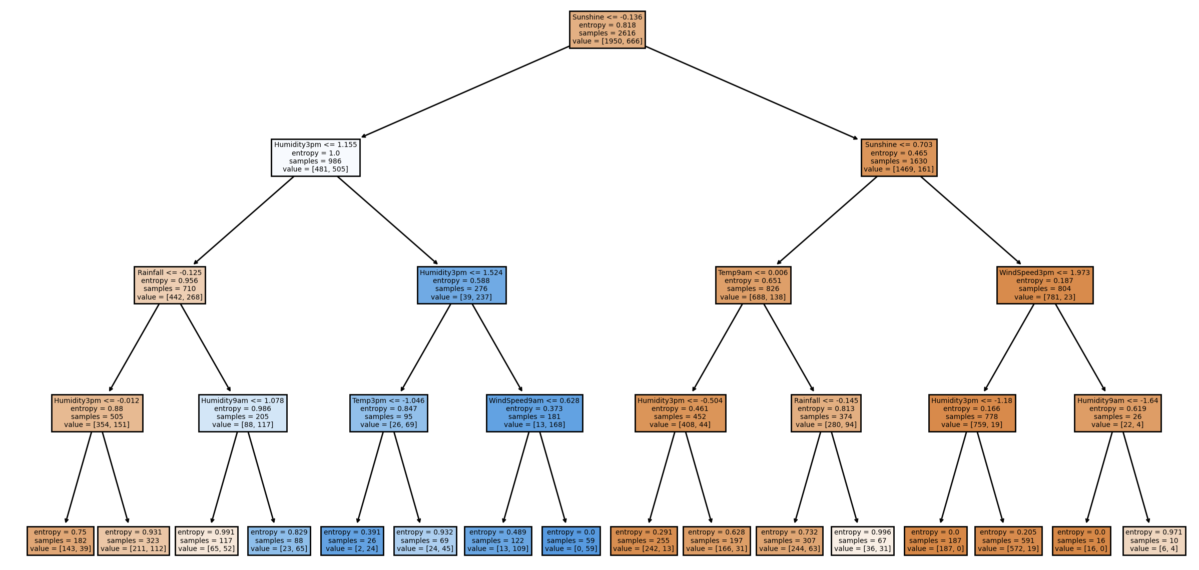
The model achieves a 83% accuracy on predicting if it will rain or not, using historical data. The chart below shows the decision tree steps.

More performance metrics can be viewed below.

I’ve put the code on Github.
A quick update on the [honors assignments](http://Day 17 of 100 Days of AI) I’m completing:
- Linear Regression – completed.
- KNN – completed
- Decision Trees – to do
- Logistic Regression – to do
- SVM – to do